大小单双正规平台

单双大小平台

返回顶部

当前位置:首页 > 企业舆情

分众传媒拟83亿元收购新潮传媒100%股权,户外广告两大巨头合并!

发布时间 : 2025-04-10 浏览量 : 16303
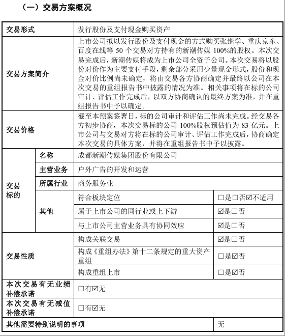
4月9日晚间,分众传媒4公告,公司拟以发行股份及支付现金的方式购买张继学、重庆京东海嘉电子商务有限公司、百度在线网络技术(北京)有限公司等50个交易对方持有的成都新潮传媒集团股份有限公司(下称“标的公司”)100%的股权。

截至本预案签署日,标的公司审计和评估工作尚未完成。经交易各方初步协商,本次交易标的公司100%股权预估值为83亿元。本次交易完成后,新潮传媒将成为上市公司全资子公司。

据披露,标的资产最终交易价格和各支付方式占比尚未确定。本次交易将以股份对价作为主要支付手段,剩余部分采用少量现金形式,股份和现金对价比例将由交易各方协商确定并最终以公司在本次交易的重组报告书中披露的情况为准。


来源:深交所

主管单位:大小单双正规平台

主办单位:大小单双网址平台

学术支持:大小单双平台

技术支持:湖南红网新媒科技发展有限公司

Baidu
map