大小单双正规平台

单双大小平台

返回顶部

湖南公布白名单,未列入事项一律不得在中小学开展

发布时间 : 2025-03-24 浏览量 : 2377
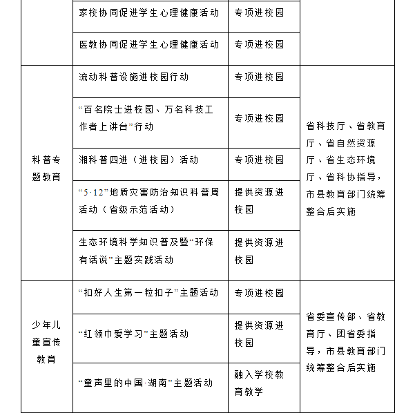
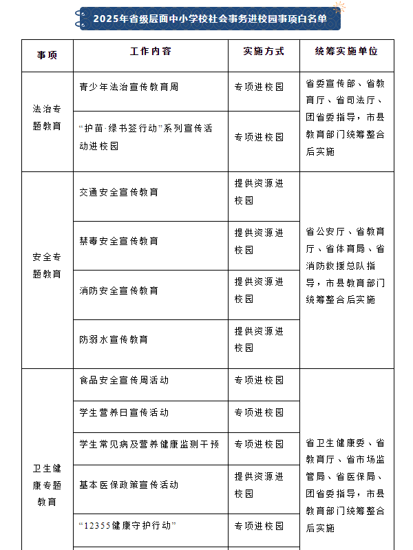
2025年省级层面中小学校社会事务进校园事项白名单公布!

近日,中共湖南省委教育工作领导小组印发《2025年省级层面中小学校社会事务进校园事项白名单》,并就有关事项及要求发布通知。

通知指出,各地要迅速参照省级做法,认真对照《中小学校社会事务进校园事项准入标准》,厘清各类社会事务与教育系统职责的边界,进一步优化精简本级白名单并向社会公布。要严格落实年初计划、审批报备和清单管理制度,未列入白名单的事项一律不得开展。根据党中央、国务院和省委省政府重大部署,确需开展的临时性工作任务,须严格履行审批报备程序,且不得突破当年计划总量。

各市州教育行政部门要切实发挥统筹管理职能,会同有关部门合理安排各类进校园事项,规范实施方式,防止一段时间内事项过于集中造成不合理负担,严禁向教师摊派与教育教学无关的事项。要建立健全评价考核机制,不得对参与率、完成率、优秀率等指标进行排名通报和评价考核,不得将社会事务进校园工作情况与中小学校、教师的评优评先及各类考核相挂钩。

各地要将落实白名单情况纳入教育督导的重要内容,加大问题线索督查督办,严肃整治层层加码、隐形变异等突出问题,坚决杜绝滥用APP以及拍照打卡、填表做题等各类重留痕轻实效的形式主义。省教育厅将会同省委督查室等部门加强社会事务进校园事项的信息化管理,并通过教师负担码上报平台、监督举报电话等加强监测、核查、整改、问责、通报,进一步建立减轻教师负担、规范与教学无关的社会事务进校园长效机制,为广大中小学教师减负松绑,充分保证教师从事主责主业。

中小学校社会事务进校园事项准入标准

依据《湖南省中小学教师减负清单》,为进一步规范社会事务进校园事项,在厘清教育系统社会职责边界基础上,现制定社会事务进校园事项准入标准。

一、符合以下条件的事项,按照规定程序审批后,纳入白名单管理,可以适当方式进入校园:

1.法律法规或者党中央、国务院、省委、省政府相关文件中有明确规定的社会事项;

2.国家有关部委联合教育部部署安排的社会事项;

3.各级党委和政府统一部署的安全维稳、扫黑除恶、防灾减灾、防性侵、文明卫生、食品安全的重要专项工作,确需中小学教师参与且不影响正常教育教学秩序的社会事项;

4.特殊时期、紧急情况下,根据实际确需开展且严格按程序进行审核报备的社会事项;

5.不属于学科教学内容,但与学校发展、教育教学质量、师生素养有直接关系,确需中小学校参与,且不适合纳入日常教育教学的社会事项。

二、社会事务进校园活动组织方式

1.专项进校园。经教育行政部门统筹安排,牵头单位制定活动方案,组织相关人员和教育资源,有序进入中小学校开展活动。

2.提供资源进校园。牵头单位提供教育视频、宣传材料、宣讲人员等资源,由教育行政部门组织中小学校自主开展。

3.融入学校教育教学。牵头单位提出教育教学建议,由教育行政部门统筹安排中小学校结合国家课程、地方课程、校本课程实施,或在班团队会、专题教育、校园文化建设、课后服务等活动中融入开展。

来源:湘微教育

主管单位:大小单双正规平台

主办单位:大小单双网址平台

学术支持:大小单双平台

技术支持:湖南红网新媒科技发展有限公司

Baidu
map