大小单双正规平台

单双大小平台

返回顶部

飞检进行中,国家医疗保障局正在严查这些行为!

发布时间 : 2024-07-12 浏览量 : 3444
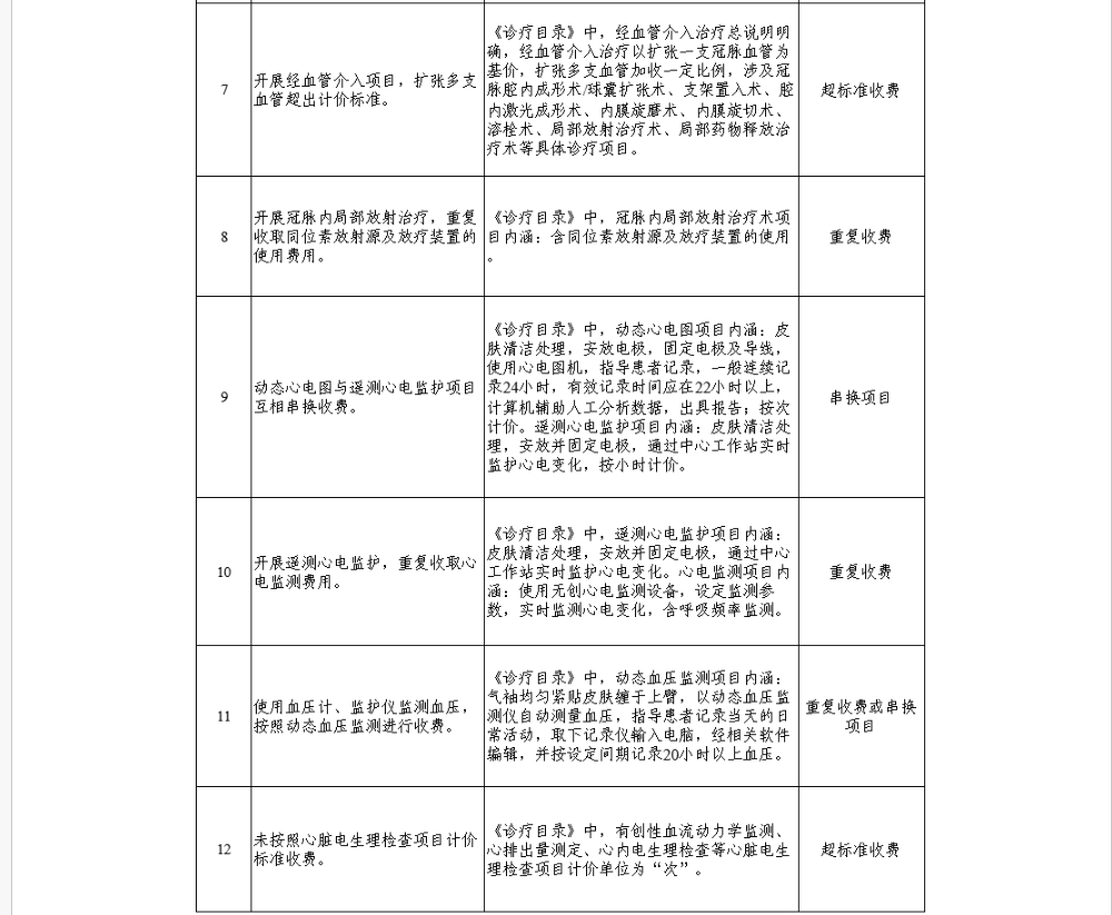
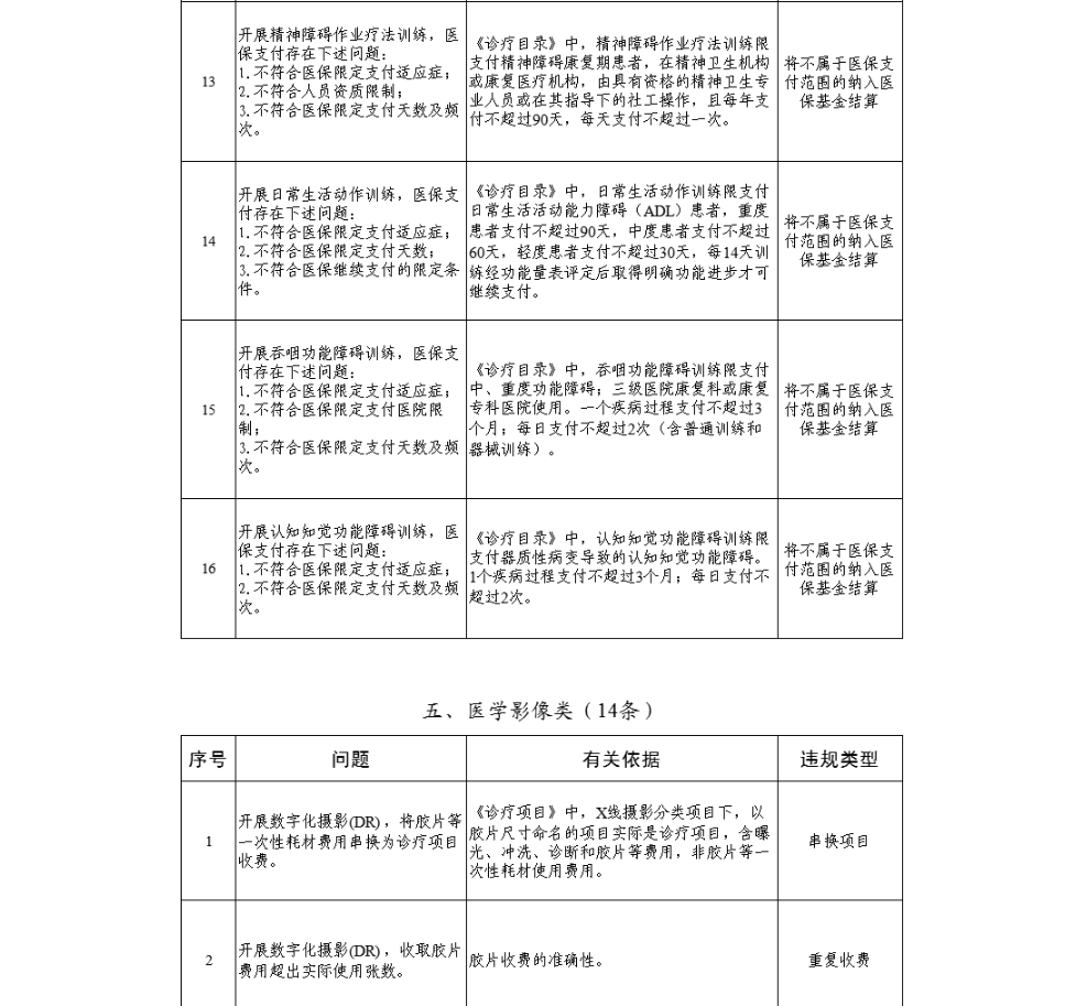
2024年4月,国家医疗保障局联合财政部、国家卫生健康委、国家中医药局印发了《关于开展2024年医疗保障基金飞行检查工作的通知》,正式启动2024年度全国医保基金飞行检查工作,同时梳理了心血管内科、骨科、血液净化、康复、医学影像、临床检验六个领域常见的违法违规典型问题,向各地下发了《定点医疗机构违法违规使用医疗保障基金典型问题清单》,要求各省按照《问题清单》,结合本地政策,组织辖区内定点医疗机构开展自查自纠,及时主动退回违法违规使用的医保基金。

近期,一些网友向小编反映,一线工作的医务人员渴望知晓自查自纠问题清单详细内容,以便及时开展对照自查。现将小编整理的《定点医疗机构违法违规使用医疗保障基金典型问题清单》(2024版)公开发布,同时将医保基金监管相关法律法规和政策文件一并附上,供大家参考学习。


《医疗保障基金使用监督管理条例》(国务院令第735号)

最高人民法院、最高人民检察院和公安部联合印发《关于办理医保骗保刑事案件若干问题的指导意见》

来源:国家医保局

主管单位:大小单双正规平台

主办单位:大小单双网址平台

学术支持:大小单双平台

技术支持:湖南红网新媒科技发展有限公司

Baidu
map