大小单双正规平台

单双大小平台

返回顶部

2024长沙物业三季度“红黑榜”发布!

发布时间 : 2024-11-27 浏览量 : 1197
11月25日,长沙市物业管理办公室印发《关于公布2024年第 三季度物业服务企业“红黑榜”及“重点监管”企业的通知》,其中21家物业企业列入三季度“红榜”,15家物业企业列入“重点监管”范围,6家物业企业列入“黑榜”名单。

红榜

记者看到,除了列明物业服务企业名称和服务项目外,还详细描述了上榜理由。具体而言,按照今年三季度各物业服务企业党建引领、物业标准化建设、文明创建、安全生产、物业企业信用建设、垃圾分类、电动自行车整治、小区违规菜地排查整治等工作情况,表现突出的21家物业企业,被列入“红榜”。


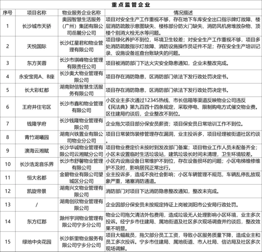
重点监管

企业针对工作中物业企业被多次举报、投诉的,或发现问题没有及时整改的,15家物业企业被列入“重点监管”范围。


黑榜

针对所管项目相关工作存在重大问题且不配合整改或整改不到位的物业企业则被列入“黑榜”。


根据通知,凡列入“黑榜”的物业服务企业,将取消本年度行业评优评先资格。市物业管理办公室将对各物业服务企业及服务项目整改情况不定期进行抽查。据介绍,

各区、县(市)行业主管部门将本季度物业企业信用评价情况在“住建一体化”信息平台上予以记录,作为企业诚信评分、评优评先的重要参考。

来源:红网

主管单位:大小单双正规平台

主办单位:大小单双网址平台

学术支持:大小单双平台

技术支持:湖南红网新媒科技发展有限公司

Baidu
map