大小单双正规平台

单双大小平台

十年后,这所“野鸡大学”又来了

发布时间 : 2023-08-18

浏览量:1799
分享到:

“野鸡大学”通常以虚假宣传、伪造招生办学资格、伪造招生宣传材料、谎称国家承认学历等伎俩,来诱骗考生。高考招生录取季,“野鸡大学”屡打不绝,有的“野鸡大学”甚至10年前就被曝光过。

 

“克隆官网”真假难辨

 

2022年高考前夕,网上一所名为“河南传媒大学”的学校就曾通过其网站发布招生消息。该网站网页设置与广西某艺术院校官网高度相似。通过教育部官网查询发现,无论是全国普通高等学校名单还是全国成人高等学校名单,均没有“河南传媒大学”。

 

半月谈记者近期发现,网上一所名为“河北师范高等专科学校”的机构,通过其网站不断发布学校办学、科研和招生信息。其网站从界面形式到具体内容,均与一所正规高校官网高度相似,而校名仅有两字之差。

 

半月谈记者点击这一“克隆官网”上方的“招生信息”一栏,直接跳转至另外某招生网站,“河北师范高等专科学校”的招生简章、招生章程、分专业招生计划、学费等虚假招生信息一应俱全。

 

其中“招生章程”一栏,还按照相关规定对“统招”和“单招”进行了明确区分;更做到了分不同时间段分别发布招生计划和征集计划,这些都和正规高校的招生录取流程极为相似,考生很难分辨。通过教育部官网查询发现,无论是全国普通高等学校名单还是全国成人高等学校名单,均没有“河北师范高等专科学校”。

 

虚假招生难查处

 

近年来,相关部门持续加大招生诈骗整治力度,严厉打击“野鸡大学”开展违法违规招生行动。然而,每年高考招生录取阶段,个别不法机构和人员仍然企图“钻空子”。

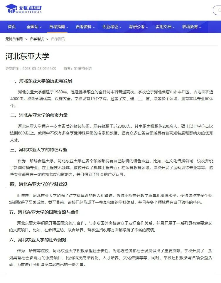
2013年,就有媒体曝光了“河北东亚大学”的虚假招生行为。今年523日,在一家名为“无忧自考网”的招生信息网站上,有机构再次更新了“河北东亚大学”的招生广告。

 

2023523日,某网站更新的“河北东亚大学” 相关信息

 

从该招生资讯中可以看到,“河北东亚大学”的历史与发展、师资力量、特色专业、学科建设、国际交流与合作、社会服务等内容一应俱全。广告中宣称该学校为“高等院校”“综合性大学”,还表示该学校“拥有一支高素质的教师队伍”“与多所国外高校建立了友好合作关系”“得到了社会的广泛认可”。

 

无独有偶,一家名为“全国自考教材网”的网站在今年520日,也更新了“河北东亚大学”的信息。与上述招生广告相比,这则信息更具“官方色彩”和迷惑性,不仅写有校舍面积、教学设施、馆藏图书、科研仪器设备总值等信息,还编有校训、办学宗旨、百年校史、学校发展战略等。机构甚至被冠以“河北教委批准”“教育部备案成立”“河北11所重点大学”的名头。

 

查阅不同网站发现,该机构“办学地址”反复修改,有的标注为“石家庄红旗大街323号”,有的则显示“学校位于唐山市丰润区”。

 

完善高校招生有害信息监测

 

专家表示,“野鸡大学”通过“偷梁换柱”的方式伪造或假冒网站,制作虚假录取通知书的成本较低。如虚假网站被关停,可以“另起炉灶”,彻底查处难度较大,也折射出目前相关部门的监管仍有漏洞。

 

据警方介绍,按照相关案件管辖规定,受害人所在地、犯罪行为的实施地、嫌疑人户籍地等都有管辖权限。现实工作中,招生诈骗这样的案件,多是由受害人所在地的公安机关受理报案,由于受案机关的地域、人力、资源等因素限制,可能存在对同一犯罪团伙多头立案、只立不侦的情况。

 

针对此类现象,专家建议教育部门建立和完善高校招生网络有害信息监测制度,一经发现涉嫌招生录取中的诈骗信息,立即核查,并通报公安机关予以处理。公安机关要将招生诈骗纳入常态化打击轨道,加大对相关行为的惩戒力度。

 

来源:半月谈(记者:冯维健)

 

主管单位:大小单双正规平台

主办单位:大小单双网址平台

学术支持:大小单双平台

技术支持:湖南红网新媒科技发展有限公司

湘公网安备 43010202000944号

微信客服二维码

扫一扫加好友咨询

Baidu
map