大小单双正规平台

单双大小平台

真央企被假央企以名誉权纠纷起诉

发布时间 : 2023-09-01

浏览量:2248
分享到:

真央企被假央企以名誉权纠纷起诉 国家电投:发打假声明是为维护自身合法权益

 

2023516日,北京,国家电投。图据视觉中国

 

829日晚,中广通能源云南有限公司(下称“中广通”)官方微信公众号发表了《谁是中广通造谣事件的幕后黑手?》一文称,近期该公司遭受两次造谣诽谤网络暴力事件,否认假央企之说,系被“有心人”举报。目前,中广通已起诉国家电力投资集团有限公司(下称“国家电投”)和两家相关两家媒体,认为其给企业名誉造成极大的负面影响和巨大的经济损失。

 

84日,中广通起诉国家电投名誉权纠纷一案被立案受理。中广通的理由是,如果国电投城市建设有限责任公司被国家电投认定为三级“假央企”,却还可以光明正大发展下面的四级公司,那就是国家电投监管不力造成的,中广通也是受害者。

 

831日上午,红星新闻记者咨询了国家电投内部人士,对方称,此前发布的打假声明是为了维护本单位的合法权益,其他一切后续事项如有进展,会通过国家电投官网向大众发布。

 

一则招标公告引出的央企打假:

 

通过伪造相关材料等注册为央企子公司

 

事情起源于一则招标公告。621日,中国招标投标公共服务平台发布的招标公告称,中广通科技(酒泉)有限公司发布了4GW光伏离网制氢项目EPC总承包招标公告,招标金额达到350亿元。天眼查显示,上述公司612日刚注册成立,注册资本金为5000万元。招标公告显示,其招标的350亿元资金已自筹完成。

 

根据该公司此前的工商登记信息,中广通科技(酒泉)有限公司为国家电投的6级子公司,持股层级分别为国家电投——中国电力投资有限公司——国电投城市建设有限责任公司——国元伟达(杭州)科技有限公司——中广通新能源集团有限公司——中广通科技(云南)有限公司——中广通科技(酒泉)有限公司,均为100%持股。

 

公开信息显示,国家电投由中国电力投资集团公司与国家核电技术有限公司于20155月重组成立,系由中央直接管理的特大型国有重要骨干企业。

 

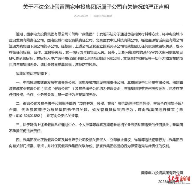
招标公告发布8天后,629日,国家电投法商部就发布了一则打假声明,打假了上述位于持股层级第三级的国电投城市建设有限责任公司。国家电投《关于不法企业假冒国家电投集团所属子公司有关情况的严正声明》称,近期,集团发现不法分子通过伪造相关材料等方式,将国电投城市建设有限责任公司在内的几家公司注册为集团下属公司的子公司。“经核实,上述公司及其设立的系列子公司与我集团无任何隶属或股权关系,也不存在任何投资、合作、业务等关系,其一切行为与我集团无关。”

 

 

▲国家电投关于不法企业假冒国家电投集团所属子公司有关情况的严正声明

 

声明还强调,“另外,近期网络发布的某4GW光伏离网制氢项目EPC总承包招标,其招标人中广通科技(酒泉)有限公司非我集团下属公司,其发生的招投标等一切行为和发布的项目均与我集团无关。请社会各界提高警惕,注意防范风险。”

 

据南方周末821日报道,720日,有记者前往中广通科技(云南)有限公司采访时,亮明身份出示新闻记者证后,遭到包括该公司负责人在内的多人野蛮对待,记者手机被抢夺,一度被困,数次被威胁“打死”“杀掉”。南方周末随后向当地公安机关报案。87日,事发18天后,该公司以“在新的办公场地清理办公物品时发现一部手机”为由将记者手机交至警方。

 

此后,在媒体和央企的曝光和打假下,甘肃酒泉肃州区政府解除了与中广通名下企业的合作,350亿元的4GW光伏离网制氢项目也被搁置。红星新闻记者也注意到,截至831日,中广通科技(酒泉)有限公司的工商登记信息也有所变化,公司持股人不再是国家电投,持股层级变为重庆力天江山企业管理有限公司——云南力天江山科技有限公司——中广通科技(酒泉)有限公司,均为100%持股。云南力天即为上述的中广通科技(云南)公司,其也在国家电投发布打假声明后改名。

 

 

▲截至831日,该公司工商登记信息中,公司持股人不再是国家电投

 

肃州区市场监管局工作人员向红星新闻介绍,目前查询到的中广通科技(酒泉)有限公司性质是非自然人投资或控股的法人独资,并非国有控股或独资,“不是央企。”

 

红星新闻记者就此事多次致电中广通方面,截至发稿时未获回复。

 

中广通称是受害者,被“有心人”举报

 

国家电投:打假是为了维护单位合法权益

 

对此,涉事的中广通则持有不同的观点。中广通在829日晚间发布的声明中称,甘肃酒泉肃州项目因申报装机容量较大,招投标挂网时引起同行关注,立即被“有心人”举报项目手续不完善挂网。而国家电投发布《关于不法企业假冒国家电投集团所属子公司有关情况的严正声明》,“导致我司被全网发布为假央企,给企业的名誉造成极大的负面影响和巨大的经济损失。”

 

此外,中广通认为公司的模式是以管理费维持央企混改的公司性质,并以中广通公司“工商注册手续齐全,正规注册,按照程序申报审批,经营合法合规”为由,否认“假央企”之说。

 

中广通指出,“央企混改三级、四级、五级、六级是合法的既定发展模式。民营企业有实力却无缘参与大项目,故采用缴纳管理费,以央企混改公司的性质谋求发展。如果对这种与央企二级以管理费维系股权穿透存在的三、四、五、六级混改央企的合法性进行质疑,那国家应该停止这种企业发展模式。像这样的企业,全国有几万家以上,都是为了更好地去落地项目,发展经济。”

 

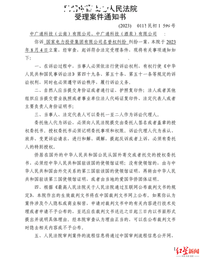
75日,中广通发文称起诉国家电投,案由为名誉权纠纷,并于84日被立案受理。中广通的理由是,如果国电投城市建设有限责任公司被国家电投认定为三级“假央企”,却还可以光明正大发展下面的四级公司,那就是国家电投监管不力造成的,中广通也是受害者。

 

 

▲受理案件通知书

 

831日上午,红星新闻记者咨询了国家电投内部人士,对方称,此前发布的打假声明是为了维护本单位的合法权益,其他一切后续事项如有进展,会通过国家电投官网向大众发布。

 

国家电投表示,因担心造成不良社会后果,所以才发布声明。声明中,集团已正告假冒公司及其各级子公司及相关责任人,立即停止侵权、诈骗等违法犯罪行为,集团已向有关部门报案、举报,并对任何假冒集团关联单位、损害集团名誉的行为保留追究法律责任的权利。

 

业内人士:

 

混淆央企混改和假冒挂靠央企的概念

 

有业内人士指出,中广通此举是混淆了央企混改和假冒挂靠央企的概念。

 

据红星新闻此前调查报道,假央企国企挂靠已经成为一门生意(详见《起底假央企国企挂靠生意:明码标价每年收费20万至数百万,中介称可建“防火墙”隔离风险》)。挂靠中介常以国务院2015824日印发的《关于深化国有企业改革的指导意见》为话术,以“国企混改”宣传假国企挂靠业务。在他们的宣传中,此项业务是为了深入贯彻国务院“鼓励国有资本以多种形式入股非国有企业”,央企、国企下属国有独资公司拟征集部分优秀民营企业投资参股,试图为挂靠行为披上“合法的外衣”。

 

但二者对比就可以发现,央企混改是央企与民营共同成立合资公司,股权有交集。而假冒央企没有双方共同出资,反而是在央企未同意、甚至是未知的情况下,采用名称相仿的方式混淆或者伪造公章等非法方式挂靠。据中介介绍,挂靠流程首先要确定好主体公司及匹配资源,签订代持协议,交付首款,再由中介协助操作工商变更。工商执照办成后交付尾款,挂靠费一年一续,价格在20万元至几百万元不等。

 

挂靠收费则主要依据挂靠主体和挂靠层级。上述中介介绍,挂靠主体分国资委、地方国资委和事业单位,事业单位最便宜,层级也比较低,可供选择的有国家电网、中国建筑、中国机械、中海油、中电建等老牌企业。此外,挂靠层级不同,价格也不一样,“二挂三(挂靠国企、央企二级公司,成为其三级公司)查得最严,最难挂,价格也最贵”。

 

近年来,国务院国资委共发布了3批假冒中央企业,共计548家。被打假后,许多公司的工商信息中被贴上“假冒国企”的标签,有的公司选择注销,有的仍然存续,也有些公司选择披上新马甲,重新寻觅新的挂靠公司。有中介透露,如果不是因为客户自身原因被发现,他们可以协助平移到同级别的国企央企,或者先在别的公司名下再等好机会,不用再花钱。此外还可以协助在公司上级再成立一家公司,建立“防火墙”,实现风险隔离,“这样即使被公告打假,也不会影响追究到公司。”

 

为推动解决假国企问题,国资委等相关部门和各央企近年来也采取了诸多措施。20221117日,国资委上线了“国务院国资委监管企业产权信息查询平台”,社会公众可登录查询平台,输入企业名称或统一社会信用编码查询该企业是否为中央企业所属企业,如为中央企业所属企业,则可查看该企业所归属中央企业及其关系、产权级次、注册地、注册资本、持股比例最大的中央企业股东及持股比例等基本信息。

 

对此,中国人民大学商法研究所所长刘俊海受访时曾指出,要从根源上解决假央企问题,就要破解国企和民企这种不对等状态,实现地位平等、共同发展,公平竞争、互利合作,平等监管、平等保护,让国企、民企享有相同的市场准入机会。

 

来源:红星新闻(记者 蔡晓仪 王涵)

 

主管单位:大小单双正规平台

主办单位:大小单双网址平台

学术支持:大小单双平台

技术支持:湖南红网新媒科技发展有限公司

湘公网安备 43010202000944号

微信客服二维码

扫一扫加好友咨询

Baidu
map