大小单双正规平台

单双大小平台

当前位置:首页 > 行政违法

长安汽车金融公司因在业务运营中存在多项违规行为,收监管局90万罚单

发布时间 : 2024-09-24

浏览量:29014
分享到:
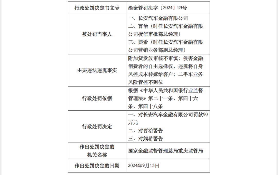
2024年9月20日,国家金融监督管理总局发布了一则针对长安汽车金融有限公司(以下简称“长安汽车金融”)的处罚公告,该公司因在业务运营中存在多项违规行为,被重庆监管局处以90万元的罚款,并对相关责任人进行了警告处分。

公告指出,长安汽车金融在附加贷发放审核过程中存在不审慎的问题,这一行为直接侵害了金融消费者的自主选择权。此外,公司还违规将自身的风控成本转嫁给客户,进一步损害了消费者的利益。在二手车业务方面,长安汽车金融的风险管控也未能到位,这些违规行为均对公司的稳健运营和市场形象造成了不良影响。

针对上述违规行为,国家金融监督管理总局重庆监管局决定对长安汽车金融处以90万元的罚款,以示惩戒。同时,对时任长安汽车金融授信审批部总经理曹治和营销业务部副总经理熊希分别给予警告处分,处罚决定于2024年9月13日正式生效。



来源:国家金融监督管理总局

主管单位:大小单双正规平台

主办单位:大小单双网址平台

学术支持:大小单双平台

技术支持:湖南红网新媒科技发展有限公司

湘公网安备 43010202000944号

微信客服二维码

扫一扫加好友咨询

Baidu
map