大小单双正规平台

单双大小平台

当前位置:首页 > 行政违法

起步股份有限公司及相关责任人因业绩预披不准确、更正公告披露不及时被监管警示

发布时间 : 2024-10-12

浏览量:1146
分享到:

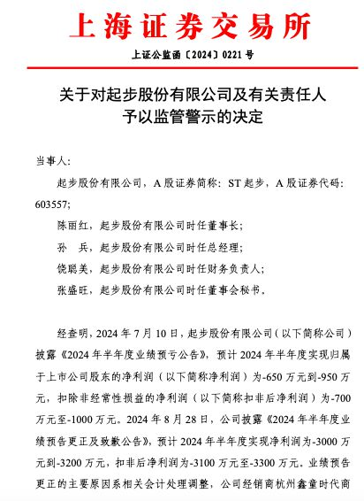
10月11日,上海证券交易所下发关于对起步股份有限公司(以下简称“ST起步”或“公司”)及有关责任人予以监管警示的决定。上交所称,因公司2024年半年度业绩预告披露不准确,实际净利润、扣非后净利润与预告金额差异幅较大,影响投资者合理预期,公司迟至2024年8月28日才发布业绩预告更正公告,更正公告披露不及时,决定对ST起步及时任董事长陈丽红、时任总经理孙兵、时任财务负责人饶聪美、时任董事会秘书张盛旺予以监管警示。


经查明,2024年7月10日,起步股份有限公司(以下简称公司)披露《2024年半年度业绩预亏公告》,预计2024年半年度实现归属于上市公司股东的净利润(以下简称净利润)为-650万元到-950万元,扣除非经常性损益的净利润(以下简称扣非后净利润)为-700万元至-1000万元。2024年8月28日,公司披露《2024年半年度业绩预告更正及致歉公告》,预计2 0 2 4年半年度实现净利润为-3 0 0 0万元到-3200万元,扣非后净利润为-3100万元至-3300万元。业绩预告更正的主要原因系相关会计处理调整,公司经销商杭州鑫童时代商贸有限公司的一笔款项前期冲减了应收账款,冲回坏账计提约2500万元左右。公司出于谨慎性原则将该笔款项作为借款计入其他应付款,减少净利润约2500万元左右。2024年8月31日,公司披露2024年半年度报告,2024年半年度公司实现净利润为-3091.38万元,扣非后净利润为-3157.66万元。

公司半年度业绩是市场和投资者关注的重大事项,可能对公司股价及投资者决策产生较大影响,公司应当根据会计准则对半年度经营业绩进行客观、谨慎的估计。公司半年度业绩预告披露不准确,实际净利润、扣非后净利润与预告金额差异幅较大,影响投资者合理预期。同时,公司迟至2024年8月28日才发布业绩预告更正公告,更正公告披露不及时。公司上述行为违反了《上海证券交易所股票上市规则》(以下简称《股票上市规则》)第2.1.1条、第2.1.5条、第5.1.4条、第5.1.5条、第5.1.10条等有关规定。

公司时任董事长陈丽红作为公司主要负责人和信息披露第一责任人,时任总经理孙兵作为公司日常经营管理主要负责人,时任财务负责人饶聪美作为财务管理主要负责人,时任董事会秘书张盛旺作为公司信息披露事务具体负责人,未能勤勉尽责,对公司的违规行为负有责任,违反了《股票上市规则》第2.1.2条、第4.3.1条、第4.3.5条、第4.4.2条、第5.1.10条等有关规定及其在《董事(监事、高级管理人员)声明及承诺书》中作出的承诺。

鉴于上述违规事实和情节,根据《股票上市规则》第13.2.1条、第13.2.2条和《上海证券交易所纪律处分和监管措施实施办法》等有关规定,上交所作出如下监管措施决定:

对起步股份有限公司及时任董事长陈丽红、时任总经理孙兵、时任财务负责人饶聪美、时任董事会秘书张盛旺予以监管警示。

来源:上海证券交易所


主管单位:大小单双正规平台

主办单位:大小单双网址平台

学术支持:大小单双平台

技术支持:湖南红网新媒科技发展有限公司

湘公网安备 43010202000944号

微信客服二维码

扫一扫加好友咨询

Baidu
map