大小单双正规平台

单双大小平台

当前位置:首页 > 行政违法

锦州港股份有限公司22亿债权逾期连续四年财务造假,多名董事高管被采取刑事强制措施

发布时间 : 2024-10-29

浏览量:13500
分享到:
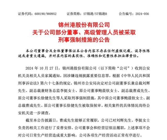
ST锦港(600190.SH)今日晚间公告,因涉嫌违规披露重要信息罪,公司副董事长兼总裁刘辉等人被锦州市公安局采取刑事强制措施。


公告显示,被采取刑事强制措施的还有公司副总裁兼财务总监李挺、公司原董事鲍晨钦、副总裁曹成、公司原董事长徐健等人。其中,鲍晨钦、曹成、徐健被取保候审。相关案件的具体情况尚待公安机关进一步调查。

ST锦港称,目前曹成能够正常履职,公司已对刘辉、李挺负责的相关工作进行了安排。

目前,公司可谓是危机四伏。10月14日晚,ST锦港披露了一份巨额债权到期的公告,公司因开展贸易业务形成应收账款、预付账款余额合计约21.71亿元,截至今年10月11日全部逾期。其中,到期未获清偿债权金额约6.8亿元,即应收账款的部分占比约30%,剩下超过14亿元的都是预付账款,占比约70%。

10月22日晚,公司还发布了退市风险警示,截至当天,公司未能披露2024年半年度报告。根据《上海证券交易所股票上市规则》的相关规定,因公司无法在法定期限内披露2024年半年度报告,公司股票已于2024年9月2日开市起停牌。若在公司股票停牌两个月内,仍无法披露半年报,公司股票将被实施退市风险警示。

对于上述人员涉嫌违规披露重要信息罪,可追溯到公司5月31日晚的公告,其收到证监会下发的《行政处罚及市场禁入事先告知书》,公司2018年至2021年连续四年财务造假,合计虚增营业收入86.2亿元,其中2018年虚增收入21.2亿元,占当年营收的35%,2019年虚增收入39.47亿元,占当年营收的56.13%,2020年虚增营收24.8亿元,占当年营收的36.47%,2021年虚增营收7511万元,占当年营收的2.56%。

证监会认为,时任董事长徐健和时任副董事长、总经理刘辉是锦州港贸易业务虚假记载的主要领导者,时任财务总监李挺、时任副总经理宁鸿鹏、时任副总经理曹成是锦州港前述信息披露违法行为的其他直接责任人员。徐健、刘辉因违法行为恶劣,违法情节较为严重,被采取10年以上市场禁入措施。

值得注意的是,刘辉在10月27日向公司申请辞去第十一届董事会副董事长、董事和公司总裁职务,同时一并辞去在公司董事会战略委员会所任委员职务。辞职后,刘辉同时卸任公司法定代表人,将不在公司担任任何职务。

锦州港主营业务为港口综合运输服务,包括石油及制品、粮食、集装箱、煤炭等货物的装卸、运输、仓储等,公司无控股股东,无实际控制人。

公司第一大股东为大连港投融资控股集团有限公司,持股比例19.08%,第二大股东和第三大股东分别是西藏海涵交通发展有限公司、西藏天圣交通发展投资有限公司,持股比例分别为14.27%和6%,目前均全部质押。

来源:财联社

记者:陈抗

主管单位:大小单双正规平台

主办单位:大小单双网址平台

学术支持:大小单双平台

技术支持:湖南红网新媒科技发展有限公司

湘公网安备 43010202000944号

微信客服二维码

扫一扫加好友咨询

Baidu
map