大小单双正规平台

单双大小平台

当前位置:首页 > 行政违法

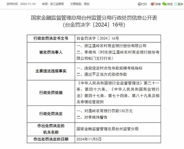
浙江温岭农商银行因通过不正当方式吸收存款等被罚130万元

发布时间 : 2024-11-15

浏览量:14471
分享到:
11月15日,国家金融监督管理总局台州监管分局行政处罚信息公开表显示,浙江温岭农村商业银行股份有限公司因违规设定时点性存款规模考核指标、通过不正当方式吸收存款,被罚款130万元。作出上述处罚决定的日期为2024年11月5日。


来源:国家金融监督管理总局

主管单位:大小单双正规平台

主办单位:大小单双网址平台

学术支持:大小单双平台

技术支持:湖南红网新媒科技发展有限公司

湘公网安备 43010202000944号

微信客服二维码

扫一扫加好友咨询

Baidu
map