大小单双正规平台

单双大小平台

当前位置:首页 > 行政违法

观典防务技术股份有限公司存在无商业实质的保理业务金额1.61亿元

发布时间 : 2024-11-19

浏览量:14273
分享到:
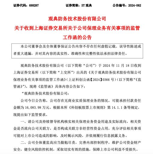
11月18日晚间,观典防务技术股份有限公司(以下简称“ST观典“或”公司“)发布关于公司存在为保理业务承担或有付款责任的风险提示公告。公告称,公司存在无商业实质的保理业务,金额为1.61亿元。公司存在利用自身信用通过签署无商业实质的合同等给其他公司保理融资提供便利的情况,公司在保理业务中作为购货方(债务人),如其他公司到期不能偿还保理公司或银行款项时,需承担付款责任,上述金额为1.61亿元,其中涉及华夏银行3552.56万元;涉及北京银行8020万元,建设银行4511.42万元。上海证券交易所随即下发监管工作函,要求公司及持续督导机构核实相关保理业务资金用途及实际流向,相关资金是否流向公司关联方,是否构成关联方非经营性资金占用,充分评估相关事项可能对上市公司造成的影响,及时揭示风险,并依规履行信息披露义务。


▲ST观典公告截图

ST观典公告称,公司存在利用自身信用通过签署无商业实质的合同等给其他公司保理融资提供便利的情况,公司在保理业务中作为购货方(债务人),如其他公司到期不能偿还保理公司或银行款项时,需承担付款责任,上述金额为16,083.98万元,其中涉及华夏银行3,552.56万元,该笔金额已于2024年5月29日的相关公告中予以披露;涉及北京银行8,020.00万元,建设银行4,511.42万元。

上述保理行为均发生在2024年4月底之前。

公司的应对措施方面:

1、督促其他公司还款公司将督促其他公司还款,若其他公司到期不能偿还,公司可采取诉讼等法律手段,以此保护公司及广大股东的利益。


2、控股股东、实际控制人承诺公司控股股东、实际控制人(以下简称“实控人”)承诺将督促其他公司还款,必要时采取一切合法手段保护公司的合法权益。为切实保护公司及广大中小投资者的合法权益,若公司因上述保理业务而遭受损失的,公司实控人愿承担由此产生的所有损失。

2024年6月5日及6月6日,实控人已向北京银行质押73,256,491股用以解决观典防务的违规担保及前述保理业务,其中14,515,542股为对北京银行保理业务所做的质押,对应保理金额9,000.00万元(其中包括已偿还保理金额980.00万元,以及未偿还保理金额8,020.00万元)。

3、公司以现有内控制度为基础,结合公司所处行业特点、业务特点,持续完善内控制度的建设,并严格落实内控制度的责任制。

ST观典同日还发布了关于公司实际控制人资金占用还款事项的进展公告。

公告称,公司于2024年11月18日收到控股股东、实际控制人高明(以下简称“实控人”)非经营性资金占用的还款4,000.00万元;截至本公告披露日,实控人累计偿还12,000.00万元,尚有3,918.52万元未归还。

实控人高明及其近亲属已于2024年8月将其名下的房产等资产抵押给公司,作为实控人高明对应偿还的占用资金款项的担保物,市场价值预估人民币5,500万元。上述资产价值参照同类资产公开的市场价格测算得出。

该行为不属于资金占用的还款行为,是实控人高明出于维护公司和股东合法权益而做出的安排,同时也回应社会各界和投资者最为关切的问题。

高明承诺将尽最大努力解决对公司的资金占用事宜,公司董事会亦将督促清占措施的实施和落实,早日解决问题。

鉴于上述非经营性资金占用尚未完成清偿或整改,公司股票已于2024年11月4日起被实施“其他风险警示”的特别处理。


▲ST观典公告截图

当日,上交所下发《关于观典防务技术股份有限公司保理业务有关事项的监管工作函》。

监管函称,根据上交所《科创板股票上市规则》第14.1.1条等规定,现对ST观典提出如下监管要求。

一、请公司及持续督导机构核实相关保理业务资金用途及实际流向,相关资金是否流向公司关联方,是否构成关联方非经营性资金占用,充分评估相关事项可能对上市公司造成的影响,及时揭示风险,并依规履行信息披露义务。


二、公司全体董监高应当勤勉尽责,完善内部控制程序,维护公司资金财产安全,健全风险防控机制,采取切实有效的措施,保障上市公司利益不受损失。

三、公司、实际控制人及相关关联方应当做好自查工作,结合前期自查工作开展情况、上述事项发现时点等,核实是否存在前期信息披露不及时等情况。

四、根据公司公告,公司实际控制人仍存在非经营性占用资金3,918.52万元未归还。公司实际控制人应当积极筹措偿还占用公司的资金,尽快全额偿还非经营性占用资金。公司全体董监高应当采取有效措施,督促实际控制人尽快偿还非经营性占用资金,切实维护上市公司利益。

请ST观典收到本函后立即对外披露。ST观典实际控制人、全体董监高、持续督导机构应认真落实本工作函的要求,依规履行相关信息披露义务,切实维护上市公司及中小股东合法权益。


▲ST观典公告截图

ST观典近期因三季报收到问询函。

三季报显示,ST观典2024年第三季度实现营业收入0.17亿元,比上年同期减少59.53%;前三季度实现营业收入0.74亿元,同比减少56.28%。报告期内销售费用0.09亿元,同比增长约77%,管理费用0.21亿元,同比增长约59%。此外,公司前期披露会计差错更正公告,因合同变更调减2024年第一季度营业收入0.15亿元。

上交所要求ST观典补充披露营业收入大幅下降的原因及合理性;销售费用、管理费用的主要用途、对应项目或产品、对应金额及流向,公司收入大幅下滑的情形下,销售费用、管理费用大幅增长的原因及合理性;前期合同变更的对应项目、变更原因等,是否存在其他需要调整的情形;说明营业收入中是否存在应当扣除的收入,并结合相关财务数据,充分提示可能存在的退市风险。

截至2024年9月底,ST观典长期借款634万元,去年同期为0。同时,前三季度购建固定资产、无形资产和其他长期资产支付的现金0.53亿元,同比增长178.95%,支付其他与筹资活动有关的现金1.41亿元,同比增长11.9%。

上交所要求ST观典补充披露:长期借款的来源、借款时间、期限、具体用途等,结合公司在手货币资金、业务开展情况、经营需求等,分析进行相关借款的原因及必要性;支付其他与筹资活动有关的现金的具体情况;购建固定资产、无形资产和其他长期资产等对应的具体项目、建设进度、交易对手方等。

三季报显示,ST观典三季度存货中数据资源0.07亿元,无形资产中数据资源0.27亿元。ST观典续补充披露:数据资源对应的具体项目、金额等;是否满足无形资产定义和确认条件及后续计量方式,相关会计处理是否符合《企业数据资源相关会计处理暂行规定》等相关规定。

来源:读创客户端

记者:穆砚

主管单位:大小单双正规平台

主办单位:大小单双网址平台

学术支持:大小单双平台

技术支持:湖南红网新媒科技发展有限公司

湘公网安备 43010202000944号

微信客服二维码

扫一扫加好友咨询

Baidu
map