大小单双正规平台

单双大小平台

返回顶部

当前位置:首页 > 企业舆情

碧桂园动作不断 澄清各种网络传言、提前兑付13.6亿元债券……

发布时间 : 2023-08-08 浏览量 : 3528

碧桂园动作不断!澄清各种网络传言、提前兑付13.6亿元债券,正密切留意拓展融资渠道的市场窗口期,与各中介机构商讨融资方案

 

7月底以来,资本市场频出关于碧桂园(HK02007,1.320港元,市值364.82亿港元)的各种传言或“小作文”。

 

85日,有网络传言称,“佛山市派出了副市长带队的工作组进驻了碧桂园,目前的要求是把自己的家底都拿出来,包括海内外的,直系亲属和自己关联企业的都拿出来,能变现的全部变现。做好自己的事情后,政府考虑再支持其发债的事”。

 

87日,接近碧桂园人士向《每日经济新闻》记者表示,佛山市副市长带队的工作组进驻碧桂园这一传言不属实。

 

多只境内债走低

 

记者注意到,碧桂园多只境内债在87日走低,其中“21碧地01”盘中成交价较前收盘价跌超33%,临时停牌;“16腾越02”跌超12%;“20碧地04”“19碧地03”均跌超11%,“20碧地03”跌超8%

 

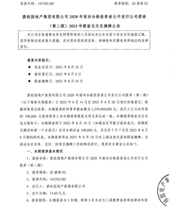
87日,碧桂园控制的碧桂园地产集团有限公司发布公告,提前兑付“20碧地02”未回售债券的本息。该债券发行金额13.6亿元,票面利率4.19%,为5年期,附第3年末发行人调整票面利率选择权和投资者回售选择权。

 

碧桂园地产表示,20碧地02”提前摘牌的原因是,已与未回售的10万元债券投资人就本期提前兑付本息达成一致。本期债券将于810日兑付全部本金10万元,并支付相应利息。

 

 

来源:碧桂园地产公告

 

记者此前获悉的一份摩根大通发行文件显示,碧桂园计划折价配股融资约23.4亿港元,用于偿还公司债务。但次日,该配售就宣告取消,这令不少投资者颇感意外。

 

81日,碧桂园在港交所发布澄清公告称,有媒体报道有关建议配售本公司新股份。“本公司谨此澄清,于本公告日期,并无就建议交易订立最终协议,且本公司现阶段并不考虑建议交易。”

 

“积极寻求政府及各方监管机构的指导和支持”顿时成为市场热点,无论在股市债市还是行业内,碧桂园近期都在经历着波澜起伏。

 

接近碧桂园的人士告诉每经记者,面对市场及销售的不确定性,碧桂园密切留意能够拓展多元化融资渠道的市场窗口期并积极与各中介机构商讨融资方案。但由于各方沟通不尽一致,并无就建议交易订立最终协议。

 

上半年预计亏损

 

值得留意的是,碧桂园在发出业绩预亏时,字里行间也表现出自身面临的压力与困境。

 

731日,碧桂园发布公告称,根据管理层现时可得的资料,以及碧桂园集团截至2023630日止6个月未经审核管理账目之初步评估及现时可获得之其他数据,对比2022630日半年度之净利润约19.1亿元(人民币,下同)和股东应占核心净利润约49.1亿元,预期截至2023630日止半年度可能录得未经审核净亏损。

 

 

来源:碧桂园公告

 

预计净亏损主要是由于房地产行业销售下行的影响,导致房地产业务结转毛利率下降,物业项目减值增加;以及外汇波动造成预期净汇兑损失所致。

 

碧桂园董事会认为,面对当下宏观经济和房地产市场的不可预测性,公司在坚决履行保交付、保民生职责的前提下,为了确保现金流安全,将积极考虑采取各种对策,包括但不限于压降各项经营支出、加快回款安排、积极拓展融资渠道、管理及优化债务偿还安排等,同时积极寻求政府及各方监管机构的指导和支持。

 

另外,在730日,碧桂园服务董事会主席杨惠妍宣布将名下持有的20%(约6.75亿股)碧桂园服务股权捐赠给国强公益基金会(香港),用于慈善公益事业的发展。按公告披露前最后一个交易日收盘价计算,杨惠妍捐赠的股份对应价值达到64.43亿港元。

 

国强公益基金会(香港)作出不可撤回及无条件地承诺,其将在10年内持有捐赠股份,并委托杨惠妍或其指定人士代表基金会行使捐赠股份的投票权。这也意味着,杨惠妍将继续(直接和间接)控制碧桂园服务1,218,336,100股股份的投票权,占公司已发行股份约36.12%。也就是说,其对碧桂园服务的实际控制权不会因捐赠而改变。但在当下的时间节点,杨惠妍这笔捐赠也招来诸多猜测。

 

来源:每日经济新闻

 

主管单位:大小单双正规平台

主办单位:大小单双网址平台

学术支持:大小单双平台

技术支持:湖南红网新媒科技发展有限公司

Baidu
map