大小单双正规平台

单双大小平台

返回顶部

当前位置:首页 > 行政违法

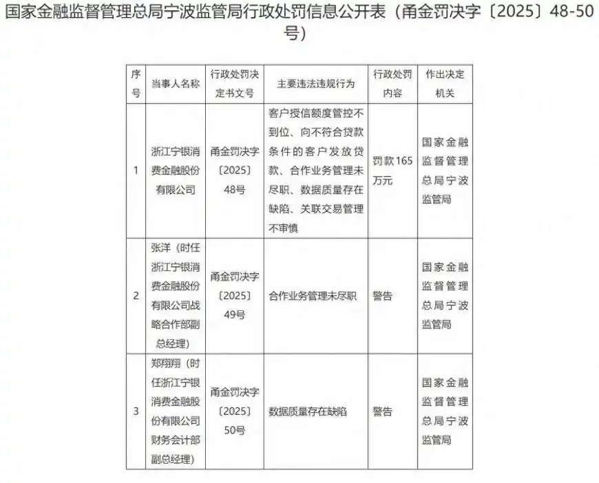
浙江宁银消费金融股份有限公司因客户授信额度管控不到位等5项违规收165万元罚单

发布时间 : 2025-07-14 浏览量 : 5767
国家金融监管总局官网信息显示,浙江宁银消金因客户授信额度管控不到位等5项违规,被罚款165万元。

具体违规行为如下:

1.客户授信额度管控不到位;

2.向不符合贷款条件的客户发放贷款;

3.合作业务管理未尽职;

4.数据质量存在缺陷;

5.关联交易管理不审慎。

时任浙江宁银消金战略合作部副总经理张洋对合作业务管理未尽职负有责任,被警告;

时任浙江宁银消金财务会计部副总经理郑翔翔对数据质量存在缺陷负有责任,被警告。



来源:国家金融监管总局官网

主管单位:大小单双正规平台

主办单位:大小单双网址平台

学术支持:大小单双平台

技术支持:湖南红网新媒科技发展有限公司

Baidu
map