大小单双正规平台

单双大小平台

返回顶部

当前位置:首页 > 行政违法

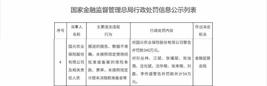
国元农业保险股份有限公司因3项违规被罚款340万元

发布时间 : 2025-08-05 浏览量 : 493
国家金融监管总局官网消息显示,国元保险因报送的报告、数据不准确等3项违规,被警告并罚款340万元。

具体违规行为如下:

1.报送的报告、数据不准确;

2.未按照规定使用经批准或备案的保险条款、费率;

3.未按照规定计提未决赔款准备金等。

孙丛林、江斌、张福银、张治渤、沈光斌、沈华根、张来根、刘磊、李传盛等9名相关责任人员,被警告并罚款共计54万元。



来源:国家金融监管总局官网

主管单位:大小单双正规平台

主办单位:大小单双网址平台

学术支持:大小单双平台

技术支持:湖南红网新媒科技发展有限公司

Baidu
map